ESRS E5: Material Passports, Paving the Way to a Circular Economy
ESRS E5: Resource Inflows & Outflows
1. Introduction
In our modern world, the idea of a circular economy is gaining momentum. It’s a vision where resources are used sustainably, products are designed for longevity, and waste is minimized by keeping materials in circulation. One innovative tool at the center of this transformation, especially in the construction industry, is the "material passport." But what exactly is a material passport, and why does it matter?
2. What are Material Passports?
A material passport is essentially a digital record detailing key characteristics of materials and products in buildings and infrastructure. It captures data about everything from the types of materials used to the environmental impacts, reusability, and recyclability of each component. In simple terms, a material passport gives each material a “biography” that follows it from production through the building lifecycle and beyond.
In practice, material passports help bridge the information gap within the construction industry. Traditional building practices rely on a linear approach, where materials are often difficult to separate, reuse, or recycle at the end of a building's life. This approach results in wasted resources and environmental harm. By providing comprehensive data on each material, material passports make it easier to recover, reuse, or recycle components when a building is renovated or decommissioned.

3. Resource Inflows: What Goes In
Material passports document the types and quantities of resources that go into building projects. This includes not just structural elements like concrete and steel but also details about potentially valuable or rare materials, such as copper wiring or rare earth metals. Passports also track sustainable sourcing details—for example, whether wood products are certified by sustainability standards or if recycled materials were used.
This documentation ensures that every element of the building is accounted for, which encourages the use of sustainable and responsibly sourced materials. By monitoring resource inflows, material passports support decisions that can lower a building's carbon footprint from the start. Architects, contractors, and material suppliers can reference these passports to select materials that align with a project’s environmental goals.
4. Resource Outflows: What Comes Out
A critical part of the material passport is its record of resource outflows—the materials and waste that result from a building’s construction, operation, and eventual deconstruction. With this data, companies can design for a “circular lifecycle,” where products are built to last, designed for disassembly, and optimized for reuse.
For instance, passports can track the durability and recyclability of building materials, ensuring that when a building is taken apart, the materials can be repurposed instead of ending up in a landfill. A passport might note, for example, that flooring can be reused or that steel beams can be recycled, along with information on how easy it is to separate these materials. This level of detail is key for efficient waste management and supports a more circular economy, reducing the need for virgin resources.
5. Financial Benefits and Strategic Use
Material passports not only support sustainability but also offer financial benefits. By cataloging the materials in a building, developers and owners can calculate the potential resale or recycling value at the building’s end of life. For instance, high-quality steel, aluminum, or even certain types of glass can be resold, lowering the financial costs of demolition and waste disposal.
For companies, material passports provide a framework for creating long-term value. Knowing the potential future worth of materials and planning for reuse can transform materials from one-off expenses to valuable assets. This data also helps businesses align with increasingly stringent environmental regulations and appeal to eco-conscious consumers and investors.
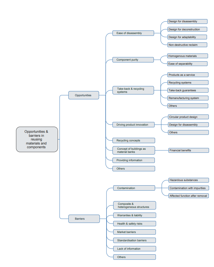
The figure presents opportunities and barriers in reusing materials and components:
6. Challenges and the Road Ahead
While material passports offer significant benefits, they also present challenges. For example, accurate and consistent data collection is crucial. Companies need reliable systems to gather and update information throughout a building’s lifecycle, and there is often hesitation to share proprietary material data. There’s also the challenge of integrating material passports with digital construction tools like Building Information Modeling (BIM), which is essential for real-time data exchange.
7. Conclusion
Material passports are transforming how we think about building materials, from one-off uses to long-term resources. As more companies adopt this tool, we get closer to a truly circular economy where buildings are designed, used, and dismantled with sustainability in mind. Material passports offer a win-win solution: they help companies minimize waste and unlock financial value while protecting the environment. Embracing this tool is not only good for business but also essential for a sustainable future.
Subscribe to stay updated.
Relevant Sources
BAMB - Buildings As Material Banks (BAMB2020) - BAMB





